跨国速递专家,更安全,更节约
在线服务
  • 邮箱:support@adiexpress.com
  • 微信客服 找客服,扫一扫
您当前的位置:首页 - 站内公告      

【美国仓】打包要求调整+暂不接收烟斗 打火机类物品

发布者:安达易官方运营团队 发布时间:2026-04-10

尊敬的安达易用户:

您好!

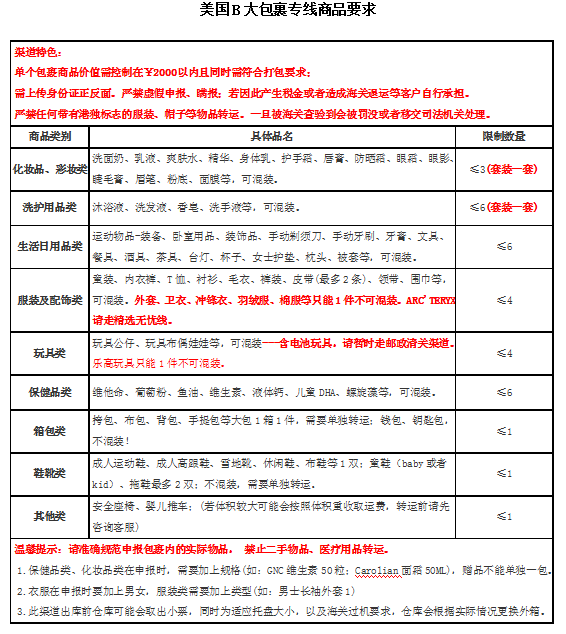
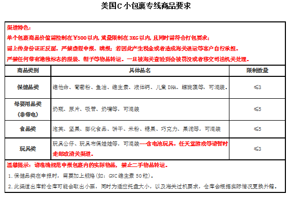
      即日起,美国仓无忧线路(小包C线、大包B线、精选无忧线)内件限制做出了以下调整,请留意。具体可以参考官网线路说明,给您带来的不便,敬请谅解!

安达易官方运营团队

2026年4月10日